Acute leukemias (AL) is a major cause of cancer death in young age. Extensive research is being conducted to identify novel and innovative approaches for leukemia treatment. Transcriptomic and epigenetic studies might help to discover potential targets, paving the way for molecular-targeted therapies.
We analyzed a cohort of 34 AL at diagnosis: 10 pediatric Acute Lymphoblastic Leukemias (8 B-cell, 1 T-cell and 1 bi-phenotypic ALL), 4 young adult ALL (2 B-cell and 2 T-cell phenotype), and 20 pediatric Acute Myeloid Leukemias (AML: 3 M1, 4 M2, 1 M3, 5 M4, 7 M5) with an average blasts population higher than 80% (85+/-11% in ALL; 83+/-13% in AML). Six out of 14 ALL, and 12 out of 20 AML fell under "high risk" category according to clinical standard risk stratification algorithms.
On all patients we performed mRNA sequencing (20-million-reads on Illumina Hiseq 4000).
Analyses were performed adjusting <0.05 significant p values for multiple testing with the FDR Benjamini-Hochberg procedure.
The expression of a set of 800 microRNAs (miRNAs) was evaluated by means of Nanostring miRNA panel.
Expression signatures and associations among the different risk groups were calculated with t-tests and linear regression analyses.
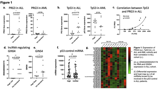
Applying stringent FDR statistical measurement, we discovered 3 genes that significantly differentiate the transcriptomic profile of high vsintermediate/standard-risk ALL in mRNAseq. The expression of PGR3 (p53 Responsive Gene) and long-non-coding RNAs (lncRNAs) ENSG00000228737 and ENSG00000253174 were respectively 45.5, 4.2 and 3.9 time downregulated in high-risk ALL.
To explore more deeply the apoptosis pathway in ALL, we measured Tp53 expression and found it significantly downregulated in the high-risk vsintermediate-standard-risk ALL (p=<0.05, not adj for FDR). Consistently also the linear regression between PGR3 and p53 was significant (p<0.01). No differences in the expression of these genes were detected in AML samples.
Tp53 dysregulation is a known hallmark for tumor progression; Tp53 mutations - ranging from 1-2% to 10% in pediatric and adult ALs - correlate with worse prognosis. However, in our cohorts, this gene signature was found significant only in high-risk ALL, homogeneously distinguishing them from intermediate/standard-risk ALL. Transcriptome clinical variant analyses excluded pathogenetic known variants that could explain such marked difference. Also, it is unlikely that somatic genetic mutations acquired by the tumor would explain such a homogeneous behavior of high-risk ALL. Thus, we analyzed the p53 regulatory pathway. Interestingly we found that miRNAs known to be involved in p53 control were significantly upregulated in high-risk vs intermediate-standard-risk ALL (p<0.0404) (Fig.1f-g), suggesting that an epigenetic control is active in high-risk ALL. Also, 2 lncRNAs were highly downregulated in high-risk ALL. Their function is still unknown, but interestingly, one of them ENSG00000253174correlates with GINS4, part of a protein complex implicated in DNA replication and cell proliferation and known to be upregulated in multiple neoplasia like gastric, colon and lung cancer. In our cohorts we found GINS4 significantly downregulated in high-risk vs standard/intermediate-risk ALL (Fig.1d). GINS4 axis is still unknown in AL.
We found PRG3 and Tp53 significantly downregulated in high-risk ALL, with PRG3 expression 45 times lower than intermediate/low-risks ALL. Deeper analyses pointed out to an apoptosis control program not generated by a somatic mutation in the tumor, nor a germline clinical patient variant, but by an epigenetic mechanism. We are currently validating these data in a larger cohort, adding also methylome analyses.
It will be interesting also to explore the function of the lncRNAs markedly downregulated in our cohort, whose functions are still unknown or partially known.
Because of the small numerosity of the ALL high-risk cohort, we were not able to dissect high-risk young adults (4/6) from pediatric ALL (2/6). Although the homogeneity of data suggests a shared apoptosis control mechanism, it will be worthy to explore in a larger cohort whether the general worse prognosis of young adults/adults vs pediatric ALL is at least partially explained by this mechanism.
No relevant conflicts of interest to declare.
Author notes
Asterisk with author names denotes non-ASH members.
